开云(中国)
走进圆融
企业简介
企业文化
战略合作
开云网页版·官方版在线登入
新闻动态
视频新闻
圆融产业
商业综合体
商业街
社区商业
文化旅游
酒店
写字楼、住宅
轻资产服务
商务合作
招商合作
招采信息
采购公告
补充公告
采购结果公告
废标公告
加入我们
人才理念
社会招聘
联系我们
联系我们
客服中心
Open Menu
首页
走进圆融
返回
企业简介
返回
关于我们
组织架构
经营理念
企业文化
返回
企业荣誉
社会责任
战略合作
开云网页版·官方版在线登入
返回
新闻动态
视频新闻
圆融产业
返回
商业综合体
商业街
社区商业
文化旅游
酒店
写字楼、住宅
轻资产服务
商业合作
返回
招商合作
招采信息
返回
采购公告
补充公告
采购结果公告
废标公告
加入我们
返回
人才理念
社会招聘
联系我们
返回
联系我们
总裁信箱
客服中心
其他
返回
圆融杂志
站点地图
法律声明
廉政举报
友情链接
采购招标
您当前的位置:
开云(中国)
>
采购招标
采购招标
PROCUREMENT BIDDING
采购招标
0512-66966696
0512-66966888
苏州工业园区万盛街8号圆融大厦19-20楼
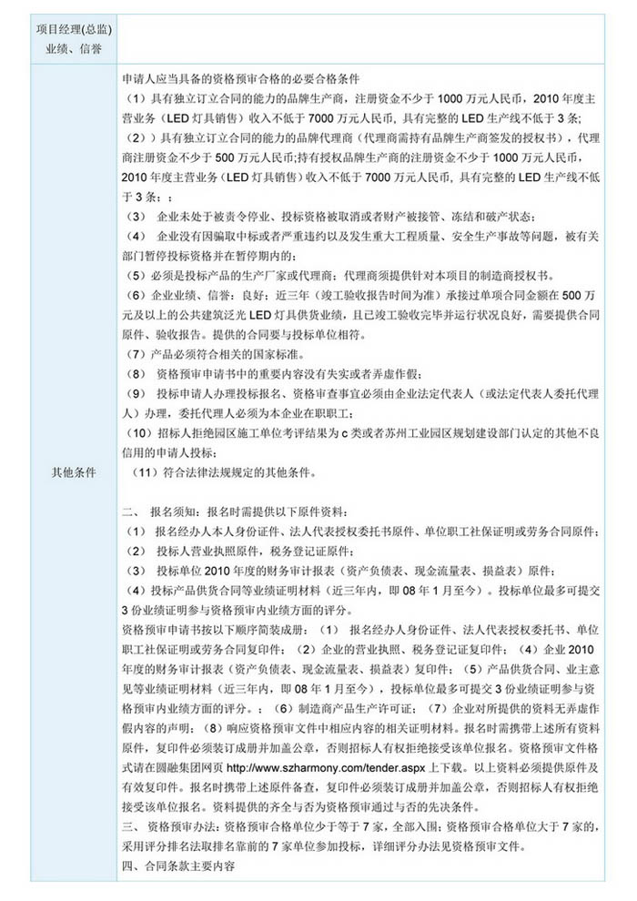
圆融星座LED灯具采购工程
发布时间: 2011年06月23日
返回上一级
九州网页版
|
华球网投
|
米兰网站
|
收米官网登录
|
xk平台
|
米兰网页版·官方端在线
|
必威手机登录界面
|
速8体育
|
ld平台
|